Калужане сами оформляют треть ДТП
С 1 июля вступили в силу изменения в правила дорожного движения. Теперь водители могут сами оформить ДТП. Эту тему на пресс-конференции в пятницу, 10 июля, обсудили с журналистами сотрудники ГИБДД.
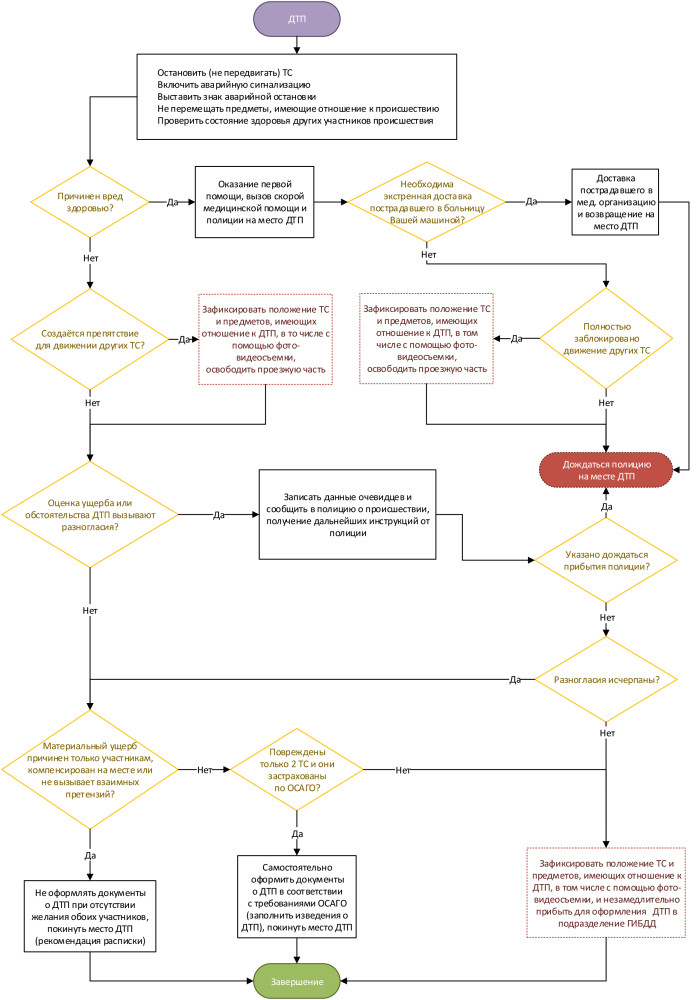
Майор полиции Сергей ЛАРИН рассказал, как должны действовать водители.
- Первый вариант: ДТП с пострадавшими. Если транспортное средство полностью перекрывает движение других автомобилей, водители могут, предварительно зафиксировав место происшествия, убрать транспортные средства. Если нет возможности на «Скорой помощи» доставить пострадавшего в больницу, водители могут довезти его сами и вернуться на место.
Если же никто не пострадал и сумма ущерба составляет не более 50 тысяч рублей, водители вообще могут не обращаться в ГИБДД. Но только в том случае, когда оба согласны и с суммой ущерба, и с тем, кто стал виновником происшествия.
- Если они уверены, что сумма ущерба больше, они могут доехать до ближайшего поста ДПС или подразделения ГИБДД, где сотрудник все материалы дооформит.
Когда водители не смогли на месте выяснить, кто виноват, то им всё-таки придётся обращаться в дорожную полицию.
Чтобы автолюбителям было легче самостоятельно оформлять ДТП, на сайте Госавтоинспекции есть правила, как это сделать. Кроме того, выпущена специальная памятка, которую будут вручать выпускникам автошкол.
- Уже где-то треть ДТП оформляются самими калужанами, люди рисуют схему, фиксируют, обращаются в дежурную часть. Кто-то прибегает к помощи юристов, такая услуга уже работает, кто-то сам делает, - рассказал начальник ГИБДД по Калуге Алексей МОСКАЛЕНКО. - Страховые компании с юристами, так называемыми аварийными комиссарами, заключают договоры, они выезжают на место абсолютно бесплатно, оказывают помощь. К нам приезжают с качественными схемами, фотографиями, чтобы не возникало вопросов.
- Мы не заметили какого-то ажиотажа, самое главное - четко и ясно разъяснить, - считает начальник ГИБДД по Калужской области Алексей ХОЛОПОВ. - Конечно, мы столкнулись с проблемами. Люди не могут определить ущерб. И мне трудно это сделать, откуда я знаю, сколько стоит это колесо, бампер, панель. Второй момент, люди, когда фотографируют место ДТП, снимают само транспортное средство – вмятину, повреждение, а нас больше интересует именно панорамная съёмка места события, что послужило причиной ДТП. Может, это не особая вина участников, отсутствовала разметка, знак, может, он сманеврировал, объезжая яму на пути.
А в начале августа в городской управе начнёт работать Call-центр по ДТП. Позвонив туда, жители смогут узнать об обстановке на дорогах города и получить консультацию у представителя страховых компаний.
- На карте, может быть, это будет Яндекс-карта, будут отмечаться места ДТП, чтобы калужане могли посмотреть в режиме онлайн, где у нас пробка, - прокомментировал открытие Call-центра Алексей Москаленко. - Это будет централизованно делаться, контролироваться, и вовремя будут сниматься отметки.
